Como buenos mediterráneos, en casa somos devoradores de pan. Para mi familia es fundamental disponer de una tostadora para su uso cotidiano. Por la mañana, por el medio día, por la tarde, por la noche… ¡Nos encanta el pan tostado con cosas!
Las tostadoras tienen una vida útil relativamente breve por su uso “sufrido” y su poca calidad habitual. Afortunadamente su circuito es sencillo y su reparación bastante económica.
Además, siendo más técnicos podemos encontrar los manuales de servicios de varios modelos de tostadores. Tuve la suerte de empezar reparando una tostadora Taurus de mi casa, cuyo manual de servicio pude encontrar en la web. Allí pueden encontrarse los detalles técnicos del aparato, incluyendo la definición de su esquema eléctrico y componentes. Puede encontrarse en la zona de descargas.
Despiece de la tostadora Taurus Planet Legend 2.
Pueden observarse varias cosas del esquema de la tostadora, algunas pueden ser obvias, otras no tanto:
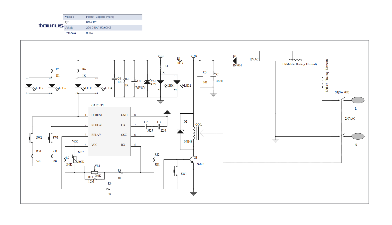
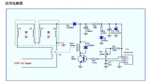
Esquema eléctrico de la tostadora Taurus Planet Legend 2.
El circuito funciona a 220 voltios de corriente alterna que llegan a través del cable y el enchufe (parte derecha del esquema, entradas L, vivo, y N, neutro).
Las resistencias calentadoras (L1 y L3), hechas con hilo de nicrom, funcionan con esa corriente alterna, que le llega cuando se cierran los contactos del pulsador principal (el que se baja para arrancar).
Internamente tiene un diodo D1 que, junto con los condensadores C1 y C5, convierte el voltaje de alterna (sinusoidal de 50Hz) a continua (casi constante). Una parte importante del circuito funciona con este voltaje constante. Puede observarse también el diodo Zéner VZ1 de 4.3 voltios; gracias a él VCC es un voltaje casi constante de 4.3V.
El “cerebro” del aparato es un chip de temporización (GA5210PL) que, dependiendo de la temperatura (a través de una NTC) y del potenciómetro de selección de tiempo, gestiona el voltaje que activa al transistor Q1 a través de su base.
El transistor Q1 regula la corriente que atraviesa la bobina (COIL). Cuando circula corriente por ella, se genera un campo magnético que hará que se quede adherida una pequeña chapa sujeta al interior del pulsador principal, marcado como S1(SW-001). Esa bobina y corriente son las responsables de que, en este modelo, el pulsador se quede abajo hasta que el circuito de control corta la corriente, momento en el que sube gracias a muelles.
En el esquema pueden observarse varios pulsadores distintos del principal. Estos mandan las señales para las funciones de descongelado (SW2, DFROST) y recalentamiento (SW3, REHEAT) y encienden los LEDs correspondientes, cuyas resistencias limitadoras son R4, R5 y R6.
Puede observarse cómo el pulsador SW1 conecta la base del transistor Q1 a tierra, haciendo que corte la corriente a través de la bobina y se detenga la tostadora; es el botón de STOP.
Con un circuito muy similar funcionan la mayoría de las tostadoras. Es más, se encuentra también en estufas, radiadores, hornos, secadores de pelo, planchas…
Los modelos reparados han sido los siguientes. Cada cual tenía un problema distinto:
Taurus PlanetLegend 5MC: el pulsador no se quedaba bloqueado debido a una pequeña resistencia quemada en el circuito.
Bluesky BT355-13: simplemente se arregló limpiándolo bien.
Dugan acero inoxidable y doble ranura: inicialmente hacía saltar el diferencial, además le fallaba el temporizador. Se reparó alineando correctamente las rejillas internas de protección y cambiando el potenciómetro de selección de tiempo.
Mini horno grill SOGO: tenía el cable de alimentación cortado internamente. Se reparó cambiando el cable por una de fuente de alimentación de ordenador típico.
Breville VTT713X: tenía la resistencia calentadora central rota. Se reparó simplemente uniendo la resistencia consigo misma tras acortar levemente su recorrido.
Kuken 34047 (FT2004-T): tenía la chapa del elevador de las tostadas doblada, lo que impedía que subiera y bajara correctamente. Se reparó desmontando la cubierta y enderezando la chapa con alicates y destornilladores largos (para hacer palancas).
Como normal general, el procedimiento seguido es:
Conecta el tostador y comprueba que efectivamente falla. Busca la pegatina con su modelo exacto y mira en la web si está su esquema o manual de servicio. Quizá encuentres incluso un video sobre cómo desmontarlo y repararlo.
Si falla, sin desmontar nada, prueba a mover el cable de alimentación para ver si hace contacto y vuelve a funcionar. Es una avería muy típica que el cable se haya roto en algún punto.
Sin desmontar nada, con el tostador ya desenchufado, limpia bien todas los restos de pan y migajas que puede haber en el tostador. Agítalo un poco boca abajo para que salga todo lo posible. Vuelve a probar, puede que ya funcione.
Llega el momento de desmontar. No olvides usar guantes. Con ayuda de los destornilladores surtidos quita todos los tornillos e intenta retirar la carcasa central. Es muy posible que tengas que desconectar algún cable y que tengas que retirar el protector plástico del pulsador principal. Vuelve a limpiar todos los restos que encuentres. Es posible que tras limpiarlo por dentro vuelva a funcionar.
Llega el momento de usar el multímetro y determinar si hay algún componente roto. Primero comprueba si el cable de alimentación está funcionando. Para ello mide continuidad entre cada uno de los terminales de enchufe macho y los cables que llegan al tostador. Suelen ser de color marrón (vivo), azul (neutro) y amarillo (tierra). Es buen momento para hacer fotografías de las conexiones existentes para luego saber reconstruirlas.
A continuación identifica cuáles son los terminales de las resistencias calefactoras (suelen ser rojos o blancos) y mídelas. Deberían medir unas pocas de decenas de ohmios. Si no se mide su resistencia (0L, significa resistencia infinita), es que está averiada. Una resistencia calefactora se puede reparar muy bien uniéndola consigo misma, solo hay que acortar un poco su recorrido cortando con una tijera el cartón que soporta el hilo de nicrom. Para sacar las resistencias calefactoras deberás desmontar más partes de la tostadora, suelen estar hechas de láminas de chapa sujetas con pestañas. Utiliza el destornillador plano o los alicates de punta fina para liberar las pestañas, intentando no romperlas.
Si no son las resistencias calefactoras es posible que sea algún componentes de la placa de circuito. Suele ser necesario extraerla del tostador para poder medir sus componentes, cuidado con los cortes. Con la placa extraída es posible medir cada uno de los componentes. Lo que más suele fallar es el potenciómetro, o alguna resistencia pequeña. Si una resistencia, o potenciómetro, da un valor infinito o nulo es casi seguro que está rota. Para medir un diodo, se coloca el multímetro en la posición correspondiente y se colocan las puntas del diodo en su ánodo y cátodo. Terminal negro en el ánodo y rojo en el cátodo debe medir 0V; terminal rojo en el ánodo y negro en el cátodo debe medir el voltaje de codo del diodo, que para uno normal de silicio son unos 0.5-0.6V.
No es difícil encontrar repuestos muy asequibles de los componentes típicos. Una vez conseguido el componente de repuesto, sustituirlo con ayuda del soldador de estaño.
Con el tostador medio abierto, es posible comprobar su funcionamiento, pero se debe tener precaución al estar los cables relativamente desprotegidos. Si ves que funciona, ya puedes cerrarlo todo con cuidado y sin dejar ningún cable ni fuera, ni medio pelado. Usa siempre tubo termo-retractil o cinta aislante para cubrir los empalmes de cable.
Si no funciona, sigue revisando componentes hasta que des con el fallo. Puedes ver en la galería cómo yo voy tachando componentes y conexiones correctas del esquema para ir descartando hasta encontrar el fallo. ¡Ánimo!
Técnicas básicas de manejo de herramientas de mano, circuitos eléctricos y soldadura con estaño.
PRECAUCIONES
Las tostadoras funcionan con 220 voltios, que son muy peligrosos. Siempre que manipules el interior de un aparato eléctrico ASEGÚRATE PRIMERO DE QUE ESTÁ DESENCHUFADO.
En caso de que necesites medir algo con el algo con el aparato enchufado, usa siempre guantes aislantes, una sola mano, zapatos con suela de goma…
Acceder a los componentes de un electrodoméstico suele implicar manipular superficies cortantes y punzantes. USA GUANTES ANTICORTES MIENTRAS DESMONTAS APARATOS.
Instrumental utilizado, que dependerá de la avería, pero que son maravillosas herramientas de las que disponer y usar toda la vida:
Kit de destornillador de precisión con puntas variadas. Suelen necesitarse puntas triangulares o de seguridad (forma de U invertida). Hay kits buenos desde unos 10€, si quieres uno maravilloso, mira este de IFixIt, en el lab tenemos ya dos 🙂
Multímetro. Para medir continuidad, resistencias, diodos y voltajes… El mejor amigo del electrónico… Este económico va bastante bien, y en el lab tenemos La Maravilla de los Multímetros.
Destornillador plano largo y fino. Siempre muy útil. Tu extensión de dedo y uña…
Tijeras de electricista.
Alicates de punta fina.
Pinzas metálicas de punta fina.
Soldador de estaño. Vale con uno de 20-30W. Yo soy fan del JBC-30 clásico, una compra para toda la vida…
Tercera mano, muy útil para sujetar cosas mientras se suelda o mide. Una básica va bien, aunque es más cómoda una con varios brazos y cierto peso.
Hemos dado segundas vidas a electrodomésticos útiles ahorrando dinero, haciendo un bien al medio ambiente y aprendiendo por el camino. ¿Qué más se puede pedir?
Si emprendes una reparación y tienes dudas al respecto, no dudes en escribirnos o acercarte al laboratorio.