Se describe brevemente el desarrollo, que puede verse más extendido en la memoria del proyecto:
Paso 1 : Diseño de circuito electrónico para el procesamiento analógico de la señal capturada por el micrófono

Lo que queremos obtener es una magnitud proporcional a la suma de las energías de los diferentes componentes de la onda sonora. En otras palabras, queremos obtener el valor eficaz de la señal.
Como primer paso es necesario conocer el comportamiento del circuito que queremos diseñar para ello se ha utilizado el software de diseño LTSpice. Una vez conseguidas las especificaciones en las simulaciones, pasamos a la fase de montaje del primer prototipo.
Paso 2 : Montaje del prototipo en una placa de desarrollo



Montamos el circuito en una placa de desarrollo y lo probamos un generador de funciones y osciloscopio.
Muchas veces el comportamiento simulado y el comportamiento real del circuito difieren entre si, por lo tanto este paso es muy importante.
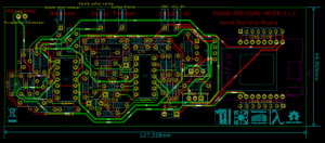
Paso 3 : Diseño de la PCB y montaje de los componentes



Cuando estamos seguros del comportamiento del circuito, es hora de dar el siguiente paso; diseñar la placa de circuito impreso.
No debemos olvidarnos de la alimentación, para ello se diseñó otro circuito con este fin. El cual es alimentado mediante un transformador o pila de 9 V.
En este paso se tiene que prestar especial atención, ya que, esta placa se tiene que pedir a la fábrica y un error en la placa, equivaldría a tener que volver a realizar un pedido. Por lo tanto, ¡¡¡CUIDADO!!!
Una vez nos llegua la placa, es hora de soldar los componentes necesarios y volver a probarla.
Paso 4 : Diseño 3D del compartimento exterior para alojar la circuitería



En este paso se ha realizado un diseño 3D con Autodesk Inventor para alojar las placas con los diferentes circuitos, además de dos leds y un interruptor.
Paso 5 : Calibración del dispositivo

Cuando ya se tiene montada y probada la placa, el siguiente paso es calibrarlo, para ello se han colocado tres potenciometros con tal fin.
La calibración se podría haber realizado siguiendo otros procedimientos, en este caso, como se disponía de un sonómetro de referencia, en concreto, el 2250 de Brüel & Kjaer, excitábamos el ambiente sonoro con ruido rosa y se iba tomando nota del nivel equivalente ponderado A de cada segundo y del voltaje registrado por el dispositivo. Estos datos se representaron en una hoja de cálculo para hacer un ajuste de mínimos cuadrados sacando una función polinómica de grado 6.
Este paso es conveniente repetirlo tantas veces como sea necesario, para obtener la mayor precisión posible.
Paso 6 : Programación en IDE Arduino


Como último paso tenemos que programar el dispositivo Wemos D1 Mini para el procesado digital de la señal y para el envío de las muestras.
En la programación del dispositivo es muy importante controlar el tiempo de medida y el tiempo de envío.
Las medidas son enviadas a la página web de Adafruit la cual nos permite interactuar con los datos recibidos.